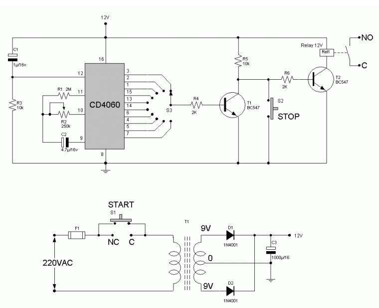
這是CMOS CD4060的電子計時器,它是CMOS 14級紋波傳送二進制計數器/分頻器和振蕩器。

輸出QN是計數器的第n級,代表2 Ñ,例如Q4是2 4 = 16(1 / 16的時鐘頻率)和Q14是2 14 = 16384(1 / 16384的時鐘頻率的)。
請注意,Q1-3和Q11不可用。

T = 2.2 x R2 x C2 — —(1)
如果該電路需要的最大間隔時間是5小時20分鐘或320分鐘。因此,振蕩器的周期由
320 x 60/8192 = 2.34秒確定,
當使用60縮放至秒和8192 = 2 13
從(1)中,我們可以通過將C2固定為標準值4.7uF找到R2。
R2 = 2.34 /(2.2 x 4.7uF)= 226 K
選擇R2 = 220K
并從數據表R1是2R2到10R2,所以我們選擇2.2M
選擇S3后,計時器的時間如下表所示
S3連接到引腳 時間 7 19秒 5 38秒 4 75秒 6 2.5分 14 5分鐘 13 10分鐘 15 20分鐘 1個 80分鐘 2 160分鐘(2小時40分鐘) 3 320分鐘(5小時20分鐘)容-源-電-子-網-為你提供技術支持
本文地址:http://www.6600560.cn/dz/21/15920195663859.shtml
本文標簽:
猜你感興趣:
路燈定時器怎么調時間?
關鍵詞: 所屬欄目:開關電源電路圖
發光字定時器怎么調?
關鍵詞: 所屬欄目:開關電源電路圖
220V遠程開關定時器怎么控制380V用電器?
220V遠程開關定時器想要控制380V用電器,不能直接接線,需要添加交流接觸器,用220V遠程開關定時器控制交流接觸器,交流接觸器控制380V用電器。遠程定時開關220V遠程定時開
關鍵詞: 所屬欄目:開關電源電路圖
遠程開關定時器怎么接線?
遠程開關定時器:4G網絡信號,遠程控制不限距離,無需下載APP,手機小程序實現遠距離對開關的控制,網絡自動校時,可設置自動定時開、關,也可以本地時鐘定時,設置好定時在
關鍵詞: 所屬欄目:開關電源電路圖
使用開關定時器有哪些注意事項?
關鍵詞: 所屬欄目:開關電源電路圖
微電腦時控開關定時器怎么設置定時時間?
關鍵詞: 所屬欄目:開關電源電路圖
藍牙定時器怎么連接交流接觸器?
藍牙定時開關控制總功率為660W,所以當控制總功率>660W的時候,需要添加交流接觸器,以免開關被燒壞。
關鍵詞:電機控制 所屬欄目:開關電源電路圖
定時器電路
定時器是一個多任務定時提醒軟件,安裝于電腦上。它全面支持WINDOWS 9X/ME/NT/2K/XP按時執行程序、播放聲音、關機、待機、撥號、斷開連接、關閉顯示器等等操作。具有多種設定任務的方法。支持SKIN,可以隨意更換
關鍵詞: 所屬欄目:音頻功放電路
自制一款窗簾定時器裝置
此裝置的電路如附圖所示。 一、工作原理 1.當定時器1定時開啟,電機開啟、窗簾關閉、窗簾到頭,行程開關1常閉點斷開,而常開點關閉,下一組窗簾盒開始關閉,如此可
關鍵詞: 所屬欄目:電子制作
無所不能的555定時器到底有哪些應用(圖文)
555定時器是美國Signetics公司1972年研制的用于取代機械式定時器的中規模集成電路,因輸入端設計有三個5kΩ的電阻而得名。此電路后來竟風靡世界。目前,流行的產品主要
關鍵詞:555定時器 所屬欄目:集成塊資料
555定時器內部框圖及電路工作原理
555定時器內部框圖
555集成時基電路稱為集成定時器,是一種數字、模擬混合型的中規模集成電路,其應用十分廣泛。該電路使用靈活、方便,只需外接少量的阻容元件就可以構成
關鍵詞:555定時器 所屬欄目:電子基礎
基于555定時器的溫度傳感器控溫電路
555定時器是一種模擬和數字功能相結合的中規模集成器件。一般用雙極性工藝制作的稱為555,用CMOS工藝制作的稱為7555,除單定時器外,還有對應的雙定時器556/7556。555定時器的電源電壓范
關鍵詞: 所屬欄目:傳感器技術
CD4060的用法之變色燈的應用電路圖
本電路應用CD4060作為制作芯片,電路元器件小,制作方便,可以很方便控制LDE燈的顏色,CD4060的用法電路見下圖;
關鍵詞: 所屬欄目:led
定時器控制式微波爐的工作原理圖
定時器控制式微波爐的工作原理圖 所示為定時器控制式微波爐的工作原理圖。高壓變壓器、高壓整流二極管、高壓電容器和磁控管是微波爐的主要部件。 由圈可見,這種電路的主要特點是由
關鍵詞: 所屬欄目:家電維修
555定時器組成升壓型開關穩壓器(圖文)
如圖3-47是用555定時器組成升壓型開關穩壓器。工作時,C1交替地放電。電阻R1設置最低開關頻率。當C充電時,經IC定時器的3腳驅動達林頓對管VT2,VT3供給電感線圈L形成電流回路。在電感L的電流達到由R8和VT4的基-射極所確定的導通電壓時,VT4的集電極電流會加速C1的充電。
關鍵詞: 所屬欄目:逆變器電路圖
555定時器電路圖大全
89C51單片機實驗三 定時器實驗
555定時器設計的閃光電路圖
單片機AT89C2051魚缸充氧定時器電路
基于555和CD4017實用數字式定時器電路
無
關鍵詞: 所屬欄目:電子基礎