風機為通用機械,它廣泛地使用在國民經濟的各個部門中。風機廣泛用在工廠、礦井、車輛、建筑物、家用電器等的通風、排塵和冷卻;谷物的烘干和選送;風洞風源和氣墊船的充氣和推進等。另外,在一些對環境溫度有特殊要求的場所,要求溫度變化在1℃以下,這就需要一種可以根據外界環境溫度來確定風機的轉動與停止的風機溫控系統。
本文設計的風機微小溫控系統,可使溫度檢測精度達到0.01℃,并可手動設定溫度上下限,且具有自動聲光報警功能。
1.設計要求
本系統采用PT1000溫度傳感器檢測環境溫度(溫度檢測精度0.01℃),根據環境溫度變化控制風機降溫,并具備按鍵手動設定溫度上下限、聲光報警等功能。其控制面板示意圖如圖1所示。

具體技術要求及功能說明如下:
(1)環境溫度在設定溫度范圍內時,綠色LED亮,風機不工作;
(2)當環境溫度接近設定溫度上限時(5℃之內),$LED亮,風機低速工作,蜂鳴器發出三聲500Hz報警聲;
(3)環境溫度高于設定溫度上限時,紅色LED亮,風機全速工作,蜂嗚器長響。
(4)采用雙風機分時工作,便于維護。
2.基于單片機的風機溫度控制系統的設計
2.1 系統硬件設計
2.1.1 系統硬件組成
根據設計要求,我們對風機控制系統采用模塊式設計方案,把整個風機溫控系統分為九個功能模塊,即:電源模塊、風機控制模塊、主控電路模塊、顯示電路模塊、按鍵模塊、報警模塊、溫度檢測模塊、EEPROM模塊、串口通信模塊等。各功能模塊之間的關系如圖2所示。

2.1.2 系統各功能模塊介紹
(1)電源模塊
系統供電:外接12V/2A直流電源數字電源:51單片機、AD轉換芯片、光電耦合器。采用1片7805三端穩壓器。模擬電源:風機直接接12V電源、PT1000傳感器采用1片7805三端穩壓器供電。器件需求:12V/2A直流電源1個,7805三端穩壓器2片,電源指示燈1個,電源開關1個。
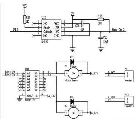
(2)風機控制模塊(風機控制采用主備方式)該模塊使用1個單片機IO口輸出PWM信號,通過光耦和MC1413驅動電路控制風機的停開和轉速,風機供電采用12V電源直接供電。電路圖見圖3所示。


器件需求:0.8A風機2個,MC1413驅動控制芯片1個,6N137光耦2個。
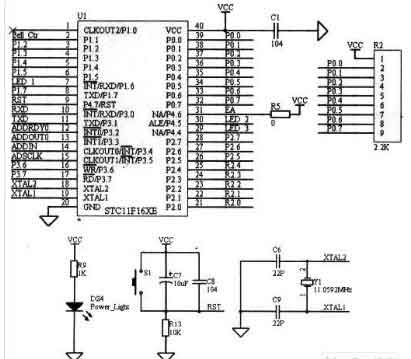
(3)主控電路模塊
由STC11F16XE組成最小系統。
器件需求:STC1 1F16XE芯片,11.0592MHz晶振,22PF\1OuF\104電容,1K\10K電阻,復位按鍵1個。原理圖如圖4所示。


2.2.2 系統軟件設計源程序
系統軟件開發環境采用Keil uVision3。
以風機控制模塊為例,給出系統軟件設計源程序:




3.結語
本文設計的一種基于單片機的風機溫度控制系統,可根據環境溫度的微小變化,通過溫度傳感器進行采集,經過信號處理后去控制風機的動作。該控制系統采用模塊化設計,可靠性高、維修方便,經過實驗驗證,可以達到預定功能。容-源-電-子-網-為你提供技術支持
本文地址:http://www.6600560.cn/dz/22/15470990853074.shtml
本文標簽:
猜你感興趣:
溫度補償晶振也是石英晶體振蕩器之一,簡稱“溫補晶振
TCXO溫度補償石英晶體振蕩器是一種通過附加的溫度補償電路來減小因環境溫度變化而引起的振蕩頻率變化的石英晶體振蕩器。
關鍵詞: 所屬欄目:電子基礎
溫度采集器選YXC揚興科技:YSO110TR低啟動時間與多電壓
作為溫度采集器的關鍵組成部分之一,晶振在保證采集器的精確性和可靠性方面發揮著重要的角色。在這一背景下,YXC揚興科技推出了旗下的產品系列之一——YSO110TR寬電壓有源晶振,為溫度采集器行業提供了高品質的解決方案。
關鍵詞: 所屬欄目:電子基礎
ACM6753 無霍爾傳感器三相正弦波直流無刷電機BLDC馬達
深圳市永阜康科技有限公司現在大力推廣一顆三相無傳感器正弦波驅動直流無刷馬達驅動IC-ACM6753,集成驅動算法+預驅+MOS,內置電流檢測,外圍元件僅需5個電容,應用極其簡單。
關鍵詞: 所屬欄目:其他文章
美國ALLEGRO電流傳感器型號大全
SCT系列電流傳感器為工業和汽車應用領域內AC,DC的電流檢測提供了體積更小,性價比更高的解決方案,并可提供多種輸出模式。
關鍵詞: 所屬欄目:傳感器技術
紅外粉塵傳感器和激光粉塵傳感器有什么區別
紅外光電傳感器在我們的生活中用處非常廣泛,空調、空氣凈化器、掃地機器人等領域均有使用。相信不少行業內的朋友并不陌生,那么對于粉塵紅外傳感器和激光粉塵傳感器有什么分別呢?下面就讓勒夫邁帶著你一起來了解下吧。
紅外粉塵傳感器和激光粉塵傳感器
關鍵詞: 所屬欄目:傳感器技術
PM2.5傳感器的選擇和應用介紹
隨著人們對空氣質量的關注,PM2.5作為一個熱詞,頻繁見諸各傳媒,那么,什么是PM2.5,什么是PM10?
關鍵詞: 所屬欄目:傳感器技術
勒夫邁|PM2.5傳感器在汽車空氣凈化器中的應用
空氣污染物對人體的危害是多方面的,主要表現為呼吸系統疾病和生理功能障礙,以及眼睛和鼻子等粘膜組織受到刺激和生病。空氣污染對人體的影響一般可分為急性和慢性。如果一個人暴露在高濃度的污染空氣中一段時間,他會立即引起中毒或其他癥狀。除引起呼吸道和肺部疾病外,還可能對心血管系統造成損害,如肝臟等,甚至帶走人的生命,這是一種急性危害。
關鍵詞: 所屬欄目:傳感器技術
智能家居領域廣泛應用的傳感器有哪些?
因為對于品質生活的追求,所以便逐漸對所處的環境要求有著進一步的提升。以環境監測為主的智能家居產品廣受追捧,各類傳感器也在不同的領域發揮著重要的作用并廣泛應用。智能家居領域廣泛應用的傳感器有哪些呢?
關鍵詞: 所屬欄目:傳感器技術
高速響應光纖壓力傳感器FPI-HS在實驗室水壓監控中的作
實驗室(Laboratory/Lab)即進行試驗的場所。實驗室是科學的搖籃,是科學研究的基地,科技發展的源泉,對科技發展起著非常重要的作用。
關鍵詞: 所屬欄目:傳感器技術
紫外線傳感器UV-Arc用于電力行業配電柜中絕緣不良導致
配電柜(箱)分動力配電柜(箱)和照明配電柜(箱)、計量柜(箱),是配電系統的末級設備。配電柜是電動機控制中心的統稱。
關鍵詞: 所屬欄目:傳感器技術
勒夫邁|灰塵傳感器的用途及原理介紹
傳感器是我們生活中最常見的一種,也是對我們生活影響非常大的,尤其是現在的灰塵傳感器,在我們生活的環境中灰塵包括香煙煙霧粒子、被褥灰塵、打掃時的灰塵、虱子、寵物的
關鍵詞: 所屬欄目:傳感器技術
核磁共振設備工作過程人體溫度監控中應用的光纖溫度傳
核磁共振成像(簡稱NMRI),又稱自旋成像,也稱磁共振成像(簡稱MRI),臺灣又稱磁振造影,香港又稱磁力共振成像,是利用核磁共振(簡稱NMR)原理。
關鍵詞: 所屬欄目:傳感器技術
紫外線傳感器GUVC-S10GD用于消毒紫外汞燈是否正常發光
紫外汞燈用途廣泛,使用在PCB、LCD、電子、印刷、塑膠、木業、鞋業、玻璃、工藝品上光、涂裝等領域。UV設備中,一定會用得到UV燈管,UV汞燈設備大概包括:UV固化機,UV涂裝線,UV上光機等。
關鍵詞:紫外線傳感器 所屬欄目:傳感器技術
勒夫邁|新風系統是有哪些部分組成?PM2.5傳感器的應用
新風系統是一種能夠幫助室內進行通風換氣的裝置,將室外新鮮的空氣經過處理之后引入到室內,將室內受污染的空氣排放到室外,從而保障室內空氣的流通,確保室內時刻擁有新鮮
關鍵詞: 所屬欄目:傳感器技術
紫外線傳感器在紫外固化試驗箱中的應用
UV固化即紫外固化,UV是紫外線的英文縮寫,固化是指物質從低分子轉變為高分子的過程。UV固化一般是指需要用紫外線固化的涂料(油漆)、油墨、膠粘劑(膠水)或其它灌封密封劑的固化條件或要求,其區別于加溫固化、膠聯劑(固化劑)固化、自然固化等。
關鍵詞: 所屬欄目:傳感器技術
隧道變形在線監測過程中應用的光纖應變傳感器
隧道及地下工程圍巖的變形破壞主要有巖爆、坍塌和大變形。巖爆是一種硬巖在高地應力下的脆性破壞;坍塌和掉塊是圍巖受一定結構控制下的局部變形破壞現象;而圍巖大變形可以界定為除了巖爆運動脆性破壞和圍巖松動圈中受限于一定結構面控制的坍塌、滑動等破壞以外的圍巖變形破壞。
關鍵詞: 所屬欄目:傳感器技術
溫濕度傳感器HTW-211用于病房護理室環境溫濕度值檢測
病房一般指普通病房、重癥監護病房、氣管切開細菌監測病房,傳染病隔離病房,部分醫院設置有高干病房、特需病房和醫養結合病房,如套間、單人間等配套設施,在家里設置的稱家庭病房。
關鍵詞: 所屬欄目:傳感器技術
勒夫邁|智能家居領域廣泛應用的三類傳感器
在當今物聯網時代,現代人追求高品質的舒適生活,對健康更加關注,對生活的環境質量要求更加苛刻,智慧城市、智能家居應運而生,而其中以環境監測為主的智能家居設備廣受追捧。這時候,PM2.5傳感器、溫濕度傳感器便得到了廣泛應用。
關鍵詞: 所屬欄目:傳感器技術
空氣凈化器是怎么去除PM2.5的?PM2.5傳感器的應用
關于甲醛和霧霾的報道層出不窮,pm2.5持續居高不下,甲醛等室內空氣污染成為人人關注的大問題,但對于很多人來說,空氣污染還是沒辦法從根本上解決。不少廠商發現空凈市場上的商機,于是相繼推出各式各樣的空氣凈化器。但是面對這么多的品牌和產品,消費者又該如何選購才能避免被誤導,空氣凈化器是怎么去除PM2.5的?
關鍵詞: 所屬欄目:傳感器技術
盤點智能家居中常用的傳感器運用
智能家居是個系統的產品概念,而傳感器是把傳統家居設備如門窗、燈光等連接起來的“橋梁”。通過各式各樣的傳感器設備,實現了智能家居的場景化,也讓用戶真正享
關鍵詞: 所屬欄目:傳感器技術