本文以實例介紹防盜報警器的工作原理及安裝使用方法,
有興趣的朋友可以自制本文介紹的報警器,相信會達到你要的目的,在選擇元器件的時候,
要選擇優質的器件,元器件的選擇
可以影響電路的工作
;將元器件安裝完成后,
調試一下電路,才能達到最佳效果。祝你成功。
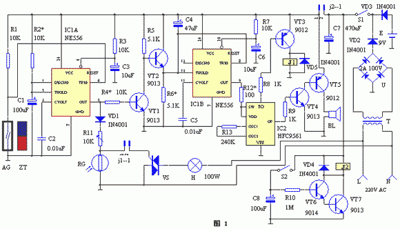
防盜報警器工作原理:
如下圖
電路是由觸發裝置、單穩態延時電路、報警聲發生器、音頻功放電路、燈光控制電路、預置封鎖電路和電源電路等部分組成。當房門鎖上時,永久磁鐵ZT和常閉型干簧管AG靠得很近,ZT的磁力線導致AG內兩觸片分離,于是IC1A的⑥腳呈高電平,IC1A處于復位
,其輸出端⑤腳為低電平,雙向可控硅VS無觸發電流而阻斷,故照明燈H處于熄滅
。
三極管VT1亦無偏壓而截止,VT2則導通,使IC1B的12、⑧腳呈高電平(大于2/3電源電壓),故IC1B的⑨腳亦輸出低電平,音響集成電路IC2無電源不工作。
一旦房門被打開,致使ZT和AG分離,AG內兩觸片自然接通,導致IC1A的⑥腳變為低電平(低于1/3電源電壓),
IC1A立即置位,IC1A的⑤腳由原來的低電平變為高電平,它分為兩個支路:一路使雙向可控硅VS觸發導通,照明燈H即刻點亮,這可作進門照明燈用。
白天進門,
光敏電阻RG內阻很小,R11與RG的分壓不足以使VS觸發導通,故白天進門時,H可以不亮。另一路電流使三極管VT1導通,導致VT2截止,C4的短接
解除,電源通過R6向C4充電,
IC1B的12、⑧腳電位越來越低,當其電位低于1/3電源電壓時,IC1B的輸出端⑨腳變為高電平,
IC2獲得電源而工作。IC2的T0端不斷有脈沖電流產生,經三極管VT3放大后,推動繼電器J1的觸點j1-1動合開,這樣就使原來恒亮的照明燈變成了閃爍燈,以增強報警時的緊張氣氛,同是地IC2的O/P端輸出報警音頻信號,經VT4、VT5放大后,推動揚聲器BL發出宏亮的聲音。
該裝置報警一段時間,小偷嚇跑了,其警笛聲可以自動停止。這是
IC1A呈單穩態工作模式,待它的①、②腳上的電壓充至2/3電源電壓時,IC1A就自動復位,IC1A的⑤腳就自動恢復為低電平。
預置封鎖電路由三極管VT6、VT7構成,在開啟整機電源開關S1之后,應近按一下開關S2,使VT6、VT7導通,繼電器J2暫時吸合,其觸點j2-1斷開,切斷了報警電路的電源,故主人在設置報警器關門的時候不會引起誤報。當門鎖好之后,C9放電完畢,VT6、VT7截止,J2釋放,其觸點j2-1閉合,振蕩器電路的供電自動接通,整機處于守候
。
整個電路只要元件質量
,且焊接無誤,便可開機試驗,先將ZT靠近AG,合上電源開關S1,H應熄滅不亮,然后拿走ZT,
H應立即點亮(
在白天試驗,應用黑筒罩住RG),再撳下S2,
H應立即熄滅,等待一段時間后,H又重新點亮,H點亮一段時間后,振蕩器觸發工作,發出宏亮的警笛聲,
H由恒亮變為閃爍即告制作成功。
預置封鎖時間由0.7R10C8的數值確定。IC1A單穩態工作時間由1.1R2C1數值確定,IC1B的延時翻轉時間由1.1R6C4的數值確定,均可通過試驗加以
。IC2的工作電壓不應超過5V,可由R12加
。
防盜報警器的安裝與使用
AG應安裝在門框上,ZT應安裝在活動的門葉上,整個電路可以裝入一只乳白色塑料罩的吸頂燈中。
主人出門預置報警器時,可先合上S1,然后撳下S2,這樣待門鎖好之后,報警器就自動進入守候
。主人回家時,用鑰匙開門,
是夜晚,進門時照明燈H自動點亮,主人找到室內電燈開關后,應立即斷開暗藏的電源開關S1,否則會引起報警。而小偷進門后,
不能及時切斷報警器的電源開關(不知道設有開關或是一時難以找到),故延時幾十秒鐘后就會警笛聲大作,引起人們的注意,對小偷起到威懾作用而將其嚇走。
當然
報警器也并不是很完美,
并不智能化,

人工操作。其實本文介紹的電路
可以修改成智能化的報警器,但要看你的技術學得怎么樣了。
你覺得自己修改電路很麻煩,那么本站也介紹了其他
報警電路,你可以參考一下。
本文地址:http://www.6600560.cn/dz/22/20091123203743.shtml
本文標簽:
猜你感興趣:
紅外線探測防盜報警器電路圖
紅外線探測防盜報警器電路圖該報警器能探測人體發出的紅外線,當人進入報警器的監視區域內,即可發出報警聲,適用于家庭、辦公室、倉庫、實驗室等比較重要場合防盜報警。
由熱敏電阻構成的火災報警電路原理圖(圖文)
熱敏電阻器是敏感元件的一類,按照溫度系數不同分為正溫度系數熱敏電阻器(PTC)和負溫度系數熱敏電阻器(NTC)。熱敏電阻器的典型特點是對溫度敏感,不同的溫度下表現出不同的電阻值。
簡易紅外感應報警器電路圖
由紅外線傳感器、信號放大電路、電壓比較器、延時電路和音響報警電路等組成。紅外線探測傳感器IC1探測到前方人體輻射出的紅外線信號時,由IC1的②腳輸出微弱的電信號,經三極管VT1等組成第一級放大電路放大,再通
(轉)如何讓煙霧報警器不會報警
無
離子煙霧報警器原理
無
光電煙霧報警器原理
無
消防氣體煙霧報警器原理
無
應用RS101A制作漏電報警自動控制插座電路
無
微功耗斷線式防盜報警器
無
簡易人體紅外線感應報警器電路圖
無
轉:自制非接觸式液位報警器(圖)
無
介紹多芯電纜斷線報警器電路
無
介紹人體紅外線探測報警器
無
LM324放大制作的人體熱釋電紅外報警開關
無
簡易紅外線防盜報警器
無
簡易電源欠壓過壓報警保護器
無
技巧:用舊手機制作的遠程遙控器和防盜報警器
無
介紹紅外線防盜報警器
無
介紹簡易漏電報警器電路
無
推薦:555雙音報警電路
無