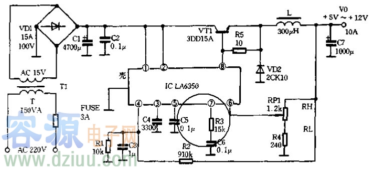
電路如圖所示,電路采用該芯片制作的輸出電流可達10A,輸出電壓在5-12V內可調的實用大功率開關型穩壓電源。其工作原理為:220V交流電源經變壓器Tl降壓,橋堆VD1整流,C1、C2濾波后得到一直流電壓,IC第①、②腳為直流電壓輸入端,其最高輸入電壓為+40V。該直流電壓經lC內部的振蕩器調制為200kHz左右的高頻開關電壓,振蕩器的開關頻率由外接振蕩電容器C4決定。當C1的值取為3300pF時,電源的開關頻率約為200kHz;R3、C6為環路調節放大器的頻率補償網絡。由第⑦腳輸入。IC第④腳為抑制輸入端,其閉鎖電壓的閾值為O.7V,輸出電壓經取樣電阻R2反饋至第④腳后與R1比較,當閾值電壓大于O.7V時,輸出關閉,起到短路過流保護作用。第⑥腳為輸出電壓調節控制端,由電位器RPI及電阻壓值輸出電壓分壓后得到調節電壓檢測值,調節電位器RPI可控制輸出電壓的大小,輸出電壓值可由公式:V0=Vief[1+Rh/(RL+R4)]進行估算。其中,Vief為基準電壓,為2.1V。第⑧腳為輸出端,VT為電流放大管,VD2為反向續流二極管,L為濾波電感器。
本文地址:http://www.6600560.cn/kaiguandianyuan/la6350-1008.shtml
本文標簽:
猜你感興趣:
IU8689+IU5706 單聲道100W/立體聲60W同步升壓+功放IC大
深圳市永阜康科技有限公司推出基于IU8689+IU5706、單聲道100W/立體聲2x60W同步升壓+功放IC大功率拉桿音箱應用組合方案,升壓效率高達96%。在提供更大功率輸出的前提下,整套方案組合極具性價比。
關鍵詞: 所屬欄目:車載功放電路
CS8685 雙聲道2x80W大功率D類音頻功放IC解決方案
日前,深圳市永阜康科技有限公司大力推廣一顆2x80W雙聲道大功率D類音頻功放IC-CS8685H,采用獨有的EQB-32(頂部散熱焊盤外接散熱器)封裝,強勁的驅動能力能夠保證大功率輸出,在26V電源電壓驅動2個4歐揚聲器、無需任何功率或電流限制、實現大功率高效率的音頻輸出。充分滿足條形音箱、后裝汽車音頻解決方案、大功率藍牙音箱的使用需求.
關鍵詞: 所屬欄目:音頻功放電路
解決大功率變頻器散熱困擾,導熱絕緣片需滿足哪些性能
兆科TIS導熱絕緣片就非常適用于變頻器散熱設計,它是將絕緣性的硅膠基材加入到導熱材料當中去,從而達到既能絕緣又能導熱的效果,在絕緣與導熱方面都有著優異的表現,保證了電驅板上IGBT可靠的運行。
關鍵詞: 所屬欄目:電源電路
大功率LED燈散熱為什么離不開導熱硅脂?
為什么要涂覆一層導熱硅脂來提高LED燈具的散熱性能呢?因為LED燈具其主要的散熱方式是通過LED散熱器散熱出去的,而LED芯片所產生的熱量也是一樣,LED芯片首先會把熱量傳導到鋁基板上,再由鋁基板傳導至鋁散熱器上,不過鋁基板往往是通過螺釘的固定在鋁散熱器上的,用這種方法固定起到的結構往往在它們之間形成空氣隙,而空氣的熱阻是超大的,比其他熱阻都要大幾十倍,所以須涂上導熱硅脂來填充空隙以加大接觸面的面積,從而提高熱流通量,減小熱阻,改善LED燈具的整體散熱性能。
關鍵詞: 所屬欄目:led
大功率LED調光器如何使用?
關鍵詞: 所屬欄目:開關電源電路圖
HT7181 3.7V/7.4V升16V內置MOS大功率升壓IC解決方案
DC-DC升壓電路在電子電路中是很常見的,無論是匹配不同器件的工作電壓需要還是為了提高足夠的輸出功率,都必須用到升壓電路。特別是便攜式的電子產品,電源是電池供電,如單
關鍵詞: 所屬欄目:電源電路
12V升30V大功率2x100W雙聲道D類音頻功放升壓組合解決方
隨著技術進步及競爭加劇,市場對功率及音質的要求也越來越高,深圳市永阜康科技有限公司推出基于CS8683+FP5207、12V升30V大功率2x100W雙聲道D類音頻功放升壓組合解決方案,為音頻愛好者提供極致的音質體驗。
關鍵詞: 所屬欄目:車載功放電路
自制最簡單12v轉220v逆變器制作及電路圖(車載大功率)
自制最簡單12v轉220v逆變器制作及電路圖(車載大功率);在有直流低電源而沒有220V交流電的情況下,逆變器是最佳的轉換裝置,很多場合都適用,比如喜歡釣魚的朋友,可以用逆變器為自己的用電設備使用。本文介紹一款應用CW3525A集成塊制作的最簡單12v轉220v逆變器及電路圖。電路很簡單,制作也方便,適用性很強。
關鍵詞:逆變器高頻逆變器 所屬欄目:逆變器電路圖
自制12伏變220伏的逆變器、電路圖(大功率200W)
自制12伏變220伏的逆變器、電路圖(大功率200W)利用晶閘管電路把直流電轉變成交流電,這種對應于整流的逆向過程,定義為逆變。
例如:應用晶閘管的電力機車,當下坡時使
關鍵詞:逆變器高頻逆變器 所屬欄目:逆變器電路圖
最簡單大功率500W晶體管逆變器電源電路圖
最簡單大功率500W晶體管逆變器電源電路圖
逆變器主要作用就是將低電壓轉換成高電壓,常見的就是要轉換成交流220V-50Hz,下面為大家介紹一個最簡單大功率的逆變器,電
關鍵詞: 所屬欄目:逆變器電路圖
簡單自制tl494逆變器電路圖50hz輸出,大功率
簡單自制tl494逆變器電路圖50hz輸出,大功率輸出,
逆變器(inverter)是把直流電能(電池、蓄電瓶)轉變成交流電(一般為220v50HZ正弦或方波)。應急電源,一般是把直流
關鍵詞:逆變器穩壓電路 所屬欄目:逆變器電路圖
簡單自制tl494逆變器電路圖50hz輸出,大功率
簡單自制tl494逆變器電路圖50hz輸出,大功率輸出,
逆變器(inverter)是把直流電能(電池、蓄電瓶)轉變成交流電(一般為220v50HZ正弦或方波)。應急電源,一般是把直流
關鍵詞:逆變器穩壓電路 所屬欄目:逆變器電路圖
定時開關可以帶動多大功率的電器?
根據自己所需要的控制電器的功率,來合理選擇是否需要配合交流接觸器使用,電器功率小于660W,就不用,直接連接就可以,電器功率大于660W,就需要配合交流接觸器使用。
關鍵詞: 所屬欄目:開關電源電路圖
大功率電器安裝定時開關怎么接線?
定時開關和交流接觸器的接線步驟,簡單理解就是定時開關控制交流接觸器,交流接觸器控制大功率電器,實現對電器的定時開、關控制。
關鍵詞:電機控制電路設計 所屬欄目:開關電源電路圖
大功率12V轉220V逆變器電路圖(500W)
大功率12V轉220V逆變器電路圖(500W) 這是逆變器電路的 500W輸出。它將12VDC轉換為220V 50Hz。您可以輕松,廉價地構建它。 朋友喜歡這個。因為喜歡在戶外工作,或在必要
關鍵詞: 所屬欄目:逆變器電路圖
介紹大功率電感有什么作用(繞線電感)
本文詳細介紹大功率電感有什么作用,也有朋友問繞線電感有什么作用及功率電感的作用等。其實是一樣的,可總稱為大功率繞線電感器。基本作用是濾波、振蕩、延遲、陷波等。
關鍵詞: 所屬欄目:元器件知識
大功率80W音頻功率放大器電路圖
功率放大電路通常作為多級放大電路的輸出級。在很多電子設備中,要求放大電路的輸出級能夠帶動某種負載,例如驅動儀表,使指針偏轉;驅動揚聲器 ,使之發聲;或驅動自動控制系統 中的執行機構等。總之,要求放大
關鍵詞: 所屬欄目:音頻功放電路
TDA2030A的BTL大功率功放電路原理圖
采用4個TDA2030A或LM1875組成雙通道的BTL電路。電阻為金屬膜電阻,兩個大濾波電容為6700U/25V(實測耐壓可達40v左右)的紅寶石或黑金剛(這兩個品牌質量好一點)電解電容,其它電容采用CBB無極性電容。 TDA2
關鍵詞: 所屬欄目:音頻功放電路
LTC3722-1控制的大功率DC/DC電路圖
LTC3722 - 1相移式PWM控制器提供了全橋零電壓開關(ZVS)能做高效率轉換的全部控制功能。自適應方式的ZVS電路延遲功能將開啟信號提供給每個MOSFET以克服各個元件的偏差,手動設置延遲的
關鍵詞: 所屬欄目:電路圖
使用大功率達林頓管的實用功率放大器電路圖
使用大功率達林頓管的實用功率放大器電路 :
關鍵詞: 所屬欄目:音頻功放電路