穩壓器工作原理
穩壓器會產生具有恒定預設幅度的固定輸出電壓,無論其輸入電壓或負載條件是否變化。穩壓器分為兩類: 線性和開關式。
線性穩壓器采用受高增益差分放大器控制的有源(BJT或MOSFET)通流器件(串聯或并聯)。它將輸出電壓與精密基準電壓源相比較,并對通流器件進行調整以維持恒定的輸出電壓。
開關穩壓器可將直流輸入電壓轉換為施加到電源MOSFET或BJT開關上的開關電壓。經過濾波的電源開關輸出電壓則反饋到可控制電源開關開啟和關閉時間的電路上,這樣輸出電壓可保持恒定,無論其輸入電壓或負載電流是否變化。
有三種常見的拓撲結構:降壓型、升壓型和降壓/升壓型。其他拓撲結構包括反激式、SEPIC、Cuk、推挽、正向、全橋和半橋拓撲結構。
更高的開關頻率意味著,穩壓器可使用更小的電感和電容。這還意味著更高的開關損耗和更大的電路噪聲。
打開和關閉MOSFET所需的功率會引起損耗,并與MOSFET柵極驅動器相關。同樣,從導通狀態切換至非導通狀態需花費一定的時間,因此會產生MOSFET功耗。此外,閾值電壓和柵極電壓之間的MOSFET柵極電容充電和放電所需的能量也會引起損耗。
給定輸入和輸出電壓,線性穩壓器的功耗與輸出電流成正比,因此典型效率可為50%或更低。通過優化器件,開關穩壓器可實現90%的效率。然而,線性穩壓器的噪聲輸出遠低于同一輸出電壓和電流要求的開關穩壓器。通常情況下,相比線性穩壓器,開關穩壓器能驅動更高的電流負載。
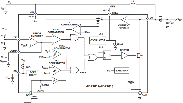
開關穩壓器需要通過某種方式改變其輸出電壓以響應輸入和輸出電壓變化。一種方法是使用PWM控制相關電源開關的輸入,從而控制其開關時間(占空比)。工作時,穩壓器的濾波輸出電壓會反饋到PWM控制器來控制占空比。若濾波輸出發生變化,則施加到PWM控制器上的反饋會改變占空比以維持恒定的輸出電壓。
基本參數包括輸入電壓、輸出電壓和輸出電流。根據具體應用,其他參數可能也很重要,如輸出紋波電壓、負載瞬態響應、輸出噪聲和效率。線性穩壓器的重要參數包括壓差、PSRR (電源抑制比)和輸出噪聲。穩壓器工作原理結束。
容-源-電-子-網-為你提供技術支持本文地址:http://www.6600560.cn/dz/21/15632471063207.shtml
本文標簽:
猜你感興趣:
工業相機解決方案:低功耗16位數模轉換芯片+負壓線性穩
在工業相機行業中,石英可編程晶振扮演著至關重要的角色。為了滿足不同應用需求,YXC引入了低抖動石英可編程晶振QMEMS振蕩器YSO690PR,為工業相機的穩定運行提供了理想解決方案。
關鍵詞: 所屬欄目:電子基礎
PS3120A 低噪聲開關電容器電壓雙倍器
關鍵詞: 所屬欄目:元器件知識
M12266 Type-C輸入3-6節鋰電池同口充放電管理移動電源
深圳市永阜康科技有限公司現在大力推廣一顆內置PD3.0/QC3.0等主流快充協議、3-6多節鋰電池移動電源雙向100W快充IC-M12266,配合極簡的外圍電路,即可實現常見便攜電子設備的Type-C快充需求。
關鍵詞: 所屬欄目:電源電路
M12229 雙節串聯鋰電池充放電管理的35W移動電源雙向快
現在市場上一般采用升降壓型充電管理芯片+快充協議芯片來實現,應用設計及外圍比較復雜。深圳市永阜康科技有限公司現在大力推廣一顆內置PD3.0/QC3.0快充協議升降壓型35W兩節鋰電充放電SOC芯片-M12229,輸入電壓3.3V-20V,最大充電電流5A,最大輸入/輸出功率35W,適用于雙節串聯大容量鋰電池的快速充電場合。
關鍵詞: 所屬欄目:電源電路
M12269 支持PD3.1等快充協議、140W升降壓3-8節多串鋰電
深圳市永阜康科技有限公司現在順勢推廣一顆支持PD3.1/QC3.0等主流快充協議、3-8節升降壓型140W鋰電充放電管理SOC-M12269。
關鍵詞: 所屬欄目:電源電路
導熱絕緣片在電源電子領域散熱的重要性
導熱絕緣片是一種以特殊薄膜為基材的高性能彈性絕緣材料,主要安裝在發熱界面與其組件的空隙處。而電源電子由電源主芯片、變壓器、MOS管、PCB板,電阻電容等多個部件共同組成,在運作過程會散發出較大熱量,因此要選擇合適的導熱界面材料來降低熱量以保持產品的正常運作。
關鍵詞: 所屬欄目:電源電路
你知道電源行業不同部件散熱對應哪些導熱界面材料嗎?
關鍵詞: 所屬欄目:電源電路
LED調光電源和LED調光器有什么區別?
關鍵詞: 所屬欄目:開關電源電路圖
干電池升壓IC 3.3V的電源芯片PW5100
PW5100 的工作頻率高達 1.2MHz,其目的是為了能夠減小外部的電感尺寸和輸出電容容值,故 PW5100 只需要 1uH 以上的電感就可以保證正常工作,
但是輸出端如果需要輸出大電流負載(例如:輸出電流大于 200mA),為了提高工作效率,建議使用較大一點的電感。
同時輕載應用,輸出電流10M,50MA左右時,建議使用大的的電感如6.8UH。
關鍵詞: 所屬欄目:電子器材
LED調光電源和普通電源有什么區別?
關鍵詞: 所屬欄目:開關電源電路圖
如何遠程控制電源開關?
關鍵詞: 所屬欄目:開關電源電路圖
LED調光電源怎么接線?
關鍵詞: 所屬欄目:開關電源電路圖
LED調光電源怎么接線?
關鍵詞: 所屬欄目:開關電源電路圖
雙電源供電電路圖
功率放大電路中的前置放大器,一般都采用雙電源供電,即對稱的正負電源供電。業余制作時,會碰到手頭無雙電源的情況,這就給制作帶來困難。本例介紹利用TDA2030將單電源轉換為雙電源給前
關鍵詞: 所屬欄目:電路圖
日光燈12V電源電路
該高壓電源可以使日光燈在12V電壓下工作,即使該燈管的燈絲有缺陷。本質上它是個用于激勵自制自偶變壓器的振蕩器。T1層繞在一根直徑5/16、長17/8的鐵氧體磁棒上。S2是一種選擇性的燈絲開關
關鍵詞: 所屬欄目:電路圖
交流控制的氦氖電源電路
T1是一個60赫茲的120伏到1000伏升壓變壓器。C1, C2, C3, C4, D2通過D5形成一個四倍電壓。最初的電壓是4到5千伏,當激光管發光時電壓下降。 :
關鍵詞: 所屬欄目:電路圖
實驗用的電源電路
由無源線性集成電路穩壓器組成的電源能夠提供+12, +9, +5, -5, -9和-12伏的直流電。T1和T2是12伏,3安的變壓器。 :
關鍵詞: 所屬欄目:電路圖
怎么遠程控制電源開關?
遠程控制電源開關:不受距離以及空間的限制,可以在手機上對電源開關進行控制,使用遠程控制開關就可以實現的。遠程控制開關:只要有4G信號的地方,可以不受距離限制,控制
關鍵詞: 所屬欄目:開關電源電路圖
導熱凝膠與導熱絕緣片解決5G通信電源散熱
在5G通信中,微小基站數量將大幅度增長,這些微小基站的供電電源絕大多數都將被安裝在密閉空間內,因此,這一類通信電源智能采用自然散熱方式,可根據實際應用來選擇合適的導熱界面材料。這里推薦導熱凝膠,導熱絕緣片。
關鍵詞: 所屬欄目:其他文章
以下4種導熱絕緣材料常為電源適配器散熱提供解決方案
通常電源適配器廠家在設計生產時都會使用一些導熱絕緣材料幫助電源進行導熱散熱,通常用的導熱材料有:導熱硅膠片、單組份導熱凝膠、導熱灌封膠、導熱硅脂。
關鍵詞: 所屬欄目:電源電路