iphone5原配充電器電路圖詳解
iphone5原配充電器
許多元件非常小,常常是0402封裝,故這些元件沒法給出參數。電阻參數部分是根據其3位或4位數碼(標識法)推出,部分是測試得到。
蘋果充電器拆解:
(整流后濾波電壓155V是市電經2:1隔離變壓器降壓為AC110V時測出)
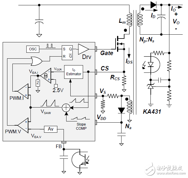
FAN301H是Fairchild公司出品的
一種型號的原邊反饋控制器,功能與FAN104W相似。
本電路負載輸出電流在 1A以下時按恒壓(CV)調節設計,次級側采用電阻偏置分壓(次級元件無編號:上偏置電阻為100kΩ,下偏置為兩個電阻并聯,等效電阻為31.8kΩ)檢測輸出電壓,加到基準穩壓源(Y3HU類似TL431,參考電壓為1.25V)參考端,控制光耦構成的穩壓反饋信號。
穩定輸出電壓為
VO=1.25 *(1+100k/31.8)=5.18V
注:實測Y3HU參考電壓為1.23V,
輸出電壓約為5.1V。
THR1是熱敏電阻,常溫時阻值較大,與R19//R21串聯為Q2提供基極電流太小,可以忽略不計,Q2近乎截止。
,R17與R10//R11(≈R10)串聯,經C4濾波加到IC1的4腳,
原邊反饋電流感測信號。
若因充電使充電器內環境溫度升高,Q2開始導通, Q2與R17串聯,然后與R12并聯,再與R10//R11串聯,加到IC1的4腳,比常溫時電壓升高,輸出電流下降,減小輸出功率,降低充電器溫升。
其典型應用電路如下圖。

蘋果充電器電路圖:
本文地址:http://www.6600560.cn/dz/23/851410432.shtml
本文標簽:
猜你感興趣:
蘋果iphone5充電器電路圖
無