無刷直流(BLDC)電機正迅速成為要求高可靠性,高效率和高功率體積比的應用的自然選擇。這些電機在很寬的速度范圍內提供大量的扭矩,并且與有刷電機具有相似的扭矩和速度性能曲線特性(盡管有刷電機可提供更大的靜止扭矩)。
BLDC電機由于消除了傳統直流電機換向時使用的電刷而具有顯著的可靠性。刷子磨損,降低了電機的性能,最終必須更換。相反,在額定參數范圍內運行時,BLDC電機的預期壽命可超過10,000小時或更長。與傳統裝置相比,這種壽命以及隨后的維護和備件成本的降低可以抵消電機的較高初始成本。
BLDC電機正在進入最具成本意識的應用領域。例如,在汽車領域,BLDC電機的使用正在飆升。汽車制造商尤其被電機在機械工作中轉換電能的效率所吸引,這有助于降低對車輛電力系統的需求(圖1)。根據分析師IMS的研究,到2018年,6億只BLDC電機將用于內燃機驅動的輕型車輛,而2011年則為2億只。(BLDC電機的大型版本在電動和混合動力汽車中已經很常見。)

圖1:BLDC電機,如用于水泵的這種裝置,正在取代汽車應用中的傳統電機(Melexis提供)。
BLDC電機的這種興趣促使芯片供應商為該單元的電子控制系統開發定制的單片芯片。本文將詳細介紹BLDC電機控制芯片 - 用于驅動逆變橋的設備,最終激活電機線圈并控制速度和方向等參數。
減少霍爾傳感器故障
飛兆半導體公司擁有BLDC電機控制的悠久歷史,最近推出的FCM8201芯片仍在繼續。該器件專為感應BLDC電機控制而設計。 (傳感電機需要霍爾效應傳感器來指示線圈位置以輔助電子換向序列)。
FCM8201的關鍵技術進步是它可以選擇脈沖寬度調制(PWM)模式。有兩種PWM模式可供選擇:正弦波模式和方波模式。方波模式包括PWM-PWM和PWM-ON技術,可提高電機驅動效率。
Fairchild解釋說,該器件還內置霍爾信號調節電路,可為每個傳感器信號輸入產生3至6μs的“去抖”時間。該電路減少了霍爾傳感器信號轉換緩慢時可能出現的毛刺 - 以及隨后的錯誤。
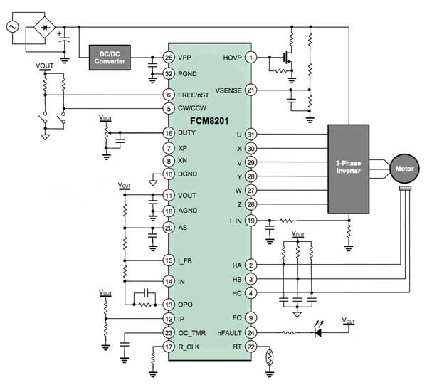
FCM8201可以在沒有外部微控制器(MCU)的獨立配置中使用,或者如果設計人員想要添加比標準設備支持更多的電機控制功能,則可以通過串行外設接口連接外部MCU( SPI)接口。圖2顯示了FCM8201的典型獨立應用電路。只需幾個外圍元件即可完成BLDC電機控制電路。

圖2:飛兆半導體FCM8201 BLDC電機控制器的典型獨立應用電路。
使用電機磁通進行無傳感器控制
無傳感器BLDC電機取消霍爾傳感器,而是依靠電機轉動時產生的反電動勢的大小來估算線圈位置并確定正確的換向順序。
無傳感器控制是一種流行的技術,因為它簡化了電機的機械設計,但一個缺點是電機靜止時不會產生反電動勢,而電機低速運行時則很少。這使得控制器難以確定線圈的位置。
針對低成本BLDC安裝,德州儀器(TI)推出了InstaSPIN-BLDC電機控制技術來解決這一問題。該公司表示,InstaSPIN-BLDC是一種無傳感器控制技術,在50多種不同電機類型的現場測試中,能夠在不到20秒的時間內啟動和運行每臺電機。簡而言之,TI將InstaSPIN-BLDC描述為在三相BLDC電機上執行無傳感器換向的軟件方法。據該公司稱,它的優勢包括電機調試非常快速,即使在低速時也能實現強大的控制,以及超越速度擾動的卓越能力。
與基于反電動勢過零時序的其他無傳感器BLDC控制技術不同,InstaSPIN-BLDC監控電機的磁通量,以確定何時換向電機。在自由圖形用戶界面(GUI)的幫助下(圖3),用戶在繪圖窗口中確定通量信號,并設置“通量閾值”滑塊以指定電機應換向的通量水平。 TI表示,可以通過觀察GUI上顯示的相電壓和電流波形來驗證最佳換向。

圖3:TI的InstaSPIN-BLDC使用一個免費的GUI來啟用設計工程師為快速電機啟動設置磁通閾值。
與磁通信號不同,低傳感器BLDC電機在較低速度下產生的低反電動勢信號導致較差的信噪比(SNR)性能。該公司聲稱InstaSPIN-BLDC可在低速下實現更平穩的操作,即使在重負載下也能提供更可靠的電機啟動。
TI為其InstaSPIN-BLDC提供培訓模塊。該公司還提供使用DRV8312/32 BLDC電機驅動器的三相BLDC電機套件(DRV8312-C2-KIT)和帶有F28035 controlCARD子系統的Piccolo MCU,以運行無傳感器InstaSPIN-BLDC技術。該公司發布了一份應用報告,詳細說明了如何設置系統。¹容-源-電-子-網-為你提供技術支持
本文地址:http://www.6600560.cn/dz/22/15483172793112.shtml
本文標簽:
猜你感興趣:
ACM6252 單相正弦波/方波(BLDC)直流無刷電機驅動IC
深圳市永阜康科技有限公司現在大力推廣一顆單相正弦波/方波直流無刷電機驅動IC-ACM6252. 工作電壓3.1V-18V、工作電流1.2A, 可覆蓋大多數中小功率(<1A)的風機、泵機類應用。
關鍵詞: 所屬欄目:其他文章
PL2733A 寬范圍同步降壓控制器
關鍵詞: 所屬欄目:元器件知識
JD6621 快速充電協議,USB-PD 3.0與PPS控制器
關鍵詞: 所屬欄目:元器件知識
FP6601AA USB Type-A 快速充電協議控制器
關鍵詞: 所屬欄目:元器件知識
FP6606C USB類型-C和PD充電控制器
關鍵詞: 所屬欄目:元器件知識
FP6601A Type-A HVDCP 控制器與插入/輸出自動檢測
關鍵詞: 所屬欄目:元器件知識
JD6608 USB-PD 3.0與PPS控制器
關鍵詞: 所屬欄目:元器件知識
FP6606AC USB雙端口充電控制器
關鍵詞: 所屬欄目:元器件知識
PL513/PL515 單/雙口 USB 充電協議端口控制器
關鍵詞: 所屬欄目:元器件知識
JD6606S USB-PD 3.0和HVDCP控制器
關鍵詞: 所屬欄目:元器件知識
ACM6753 無霍爾傳感器三相正弦波直流無刷電機BLDC馬達
深圳市永阜康科技有限公司現在大力推廣一顆三相無傳感器正弦波驅動直流無刷馬達驅動IC-ACM6753,集成驅動算法+預驅+MOS,內置電流檢測,外圍元件僅需5個電容,應用極其簡單。
關鍵詞: 所屬欄目:其他文章
路燈控制開關怎么調?
關鍵詞: 所屬欄目:開關電源電路圖
時控開關控制380v怎么接線?
關鍵詞: 所屬欄目:開關電源電路圖
智能路燈控制器怎么接線?
關鍵詞: 所屬欄目:開關電源電路圖
路燈控制器怎么接線?
路燈控制器:又稱路燈控制開關,可以實現不用手動接觸路燈的開關,使用手機對路燈進行開、關控制,并且不受天氣、山川、河流等因素的影響,特別是刮風、下雨雪天氣便于路燈
關鍵詞: 所屬欄目:開關電源電路圖
LED全彩簡易控制器怎么接線?
LED全彩簡易控制器:又稱LED全彩迷你控制器,可以控制器LED全彩燈,變換不同的顯示效果。T1-1000MINI LED全彩控制器:對比普通按鍵式的控制器,增加了藍牙連接功能,可實現
關鍵詞: 所屬欄目:開關電源電路圖
如何實現遠程開關控制?
關鍵詞: 所屬欄目:開關電源電路圖
路燈控制器怎么設置?
路燈控制器:不用手動接觸路燈的開關,不受天氣、山川、河流等因素的影響,刮風、下雨雪天氣都不用再人工接觸路燈開關,使用手機對路燈進行開關控、制。路燈遠程控制開關:
關鍵詞: 所屬欄目:開關電源電路圖
如何遠程控制電源開關?
關鍵詞: 所屬欄目:開關電源電路圖
路燈如何實現遠程控制?
關鍵詞: 所屬欄目:開關電源電路圖